ONTELLIGENCE
Home
Demo
Showcase
Contact
More...
Home
Demo
Showcase
Contact
Home
Demo
Showcase
Contact
Your Cart
showcase
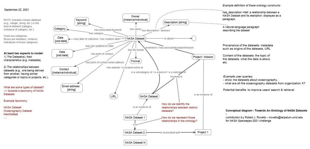
a cOLLECTION OF MODELS, SKETCHES, BRAINSTORMS, AND DIAGRAMS